Повторное лечение периапикальной патологии в эндодонтии. Клинические протоколы
11 000 ₽
На страницах представленной книги обсуждаются фундаментальные аспекты полноценной диагностики и выбора клинических протоколов осложненного повторного лечения апикальной патологии эндодонтического генеза.
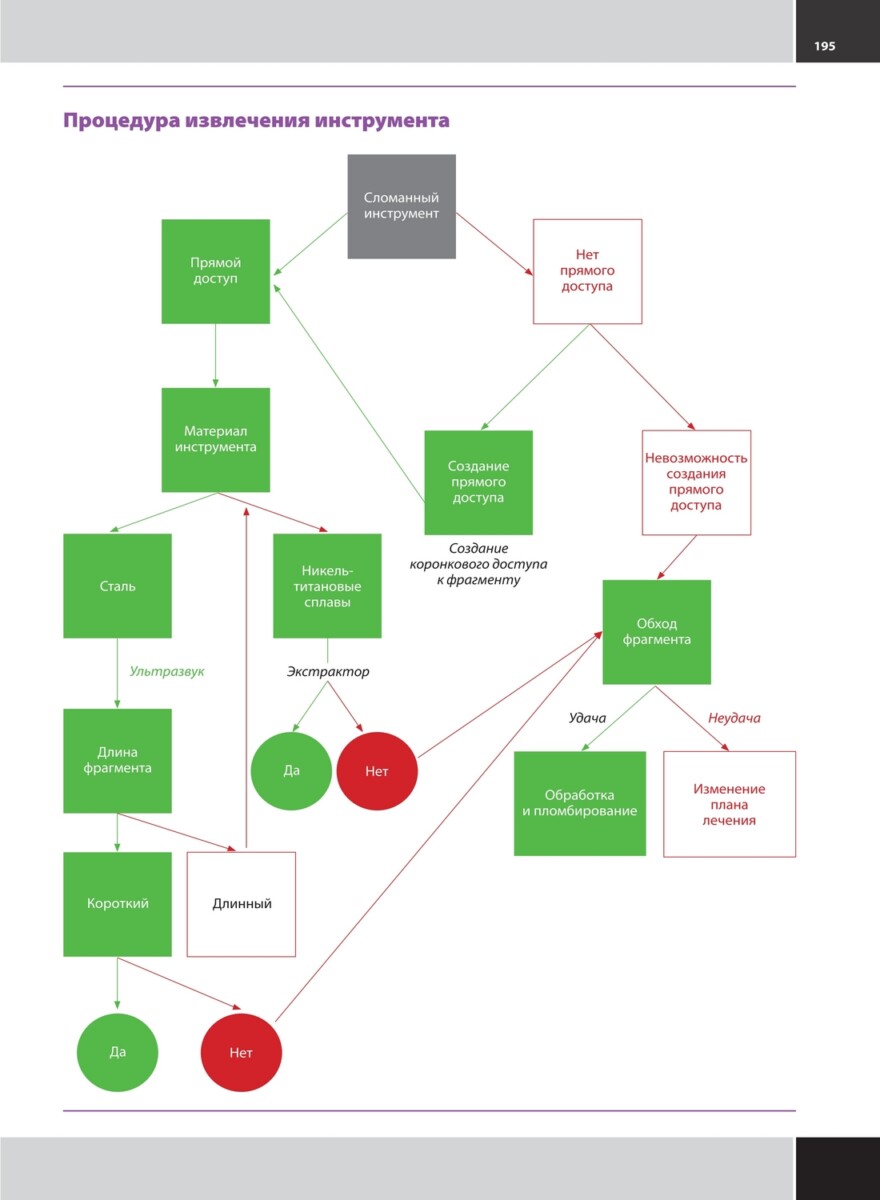
Обширный фактический материал дополнен более чем 150 клиническими случаями всемирно известных клиницистов из разных стран мира, богато иллюстрирован, содержит блоки, алгоритмы и протоколы принятия решений.
Для врачей-стоматологов.
В наличии
Детали
| Автор | |
|---|---|
| Под редакцией | пер. с англ. Макеевой И.М. |
| ISBN | 978-5-98811-783-4 |
| Обложка | мягкая |
| Количество страниц | 528 |
| Издательство | |
| Год издания | |
| Вес | 1600 g |




























